留学指南
专属申请
院校排名
录取案例
前招生官
海外顾问
背景提升
留学活动
学子反馈
关于我们
时间:2025-07-28 11:44:51浏览:909
对于有志于在物理领域深入发展,尤其是计划申请海外名校理工科专业的学生来说,BPHO英国物理竞赛的重要性不言而喻。近期,BPHO物理竞赛新规发布,让我们一起了解一下都变了哪些?
一、BPHO物理竞赛新规发布
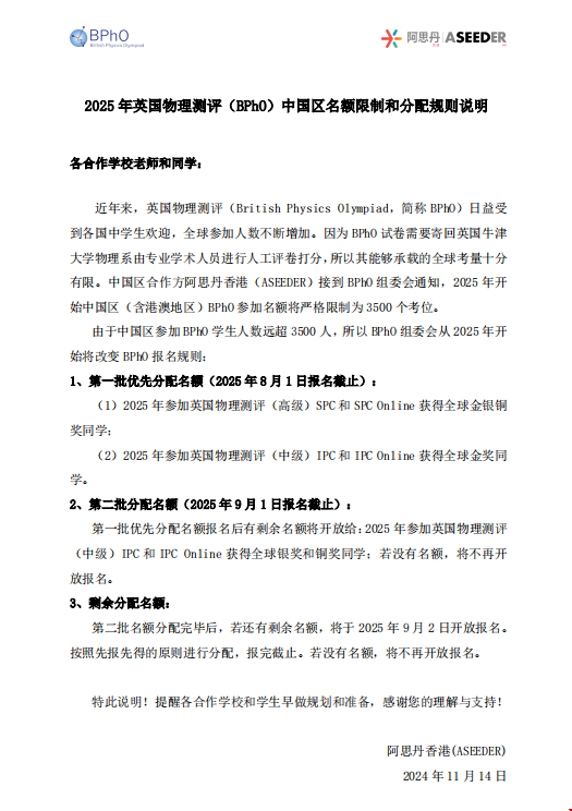
自2025年起,中国区(含港澳)的BPHO参赛名额将严格限制为3500个考位。

参加 IPC/SPC 获得奖项的学生,可以优先锁定名额,报名顺序分三轮进行:
1、一批次报名要求
2025年8月1日报名截止
IPC Online或IPC获得全球金牌
SPC Online或SPC获得全球金、银、铜牌
2、二批次报名要求
2025年9月1日报名截止
IPC Online或IPC获得全球银、铜牌
3、三批次报名要求
2025年9月1日后
其他未参加IPC,SPC或在比赛中未取得任何成绩的同学。

二、BPHO物理竞赛介绍
竞赛时间:
BPhO 竞赛总赛程分为 Round 1 和 Round 2 两轮,其中 Round1 考试包含 Section1 和 Section2 两个部分。
报名方式:
BPhO英国物理奥赛不支持个人报名,报名方式如下:
学校是考点,通过所就读的学校报名,或自行登录阿思丹国际理科测评官网/小程序报名。
BPhO官网网址 http://www.asdanchina.com.cn/bpho/
考察内容&分值:
考察内容:括光学、力学、热力学、电磁学、现代物理和微积分等知识
题型:全部简答题,按过程和答案给分。
R1分为Section 1和Section 2两部分:
Section 1约15道题,每道题分值按照难度划分,3-10分不等,学生只需选答够50分的题即可(如果选答超过50分,答错不扣分,答对算分但总分最多为50);
Section 2约5道大题,每道大题分为若干个小问题,每个小问题有不同分值,每道大题共25分,选答其中任意2题即可(具体题目数量以实际为准)。所有题目必须写清楚过程,否则正确也得不到满分。
需要注意的是,Round 2 仅邀请在 Round 1 中获得超级金奖的学生参加。

全球奖项
超级金奖 Top Gold:前2%
金奖 Gold:前8%
银奖 Silver:前15%
铜奖 Bronze Ⅰ:前25%
铜奖 Bronze Ⅱ:前40%
三、BPHO物理竞赛难度如何?
BPHO 竞赛是一个选择性很高的竞赛,需要学生在300分左右的题目当中选择100分做答,即便如此,学生一般达到65分就有很大可能得到超级金奖,这足以说明这项考试的难度。
BPhO竞赛考察的包含现代物理学基本概念和应用,是基于A-Level物理的拓展与延伸,甚至还涉及天文、量子物理等学生不熟悉的超纲领域,挑战性极大。
以上就是BPHO物理竞赛新规发布的相关内容,如果还想了解更多关于美国留学申请方面的相关知识的,欢迎随时在线咨询,托普仕留学专注美国前30高校申请,多年名校申请经验助力你的留学申请。