留学指南
专属申请
院校排名
录取案例
前招生官
海外顾问
背景提升
留学活动
学子反馈
关于我们
时间:2020-07-29 18:19:40浏览:2403
近期,可以说是留学考试消息满天飞!除了GRE、GMAT以外托福考试也传来了消息!教育部考试更新部分托福考点要求,这些地区的考生一定要注意。下面随着托普仕老师一起看一看吧。
昨日下午,教育部考试中心趁热打铁,连续发布了5则最新通知:
1、山东科技职业学院考点疫情防控期间进校要求;
2、北京外交人员服务局信息与培训中心疫情防控期间进场要求;
3、西安交通大学疫情防控期间进校要求;
4、西交利物浦大学考点疫情防控期间进校要求。
5、浙江省教育考试院疫情防控期间进场要求;
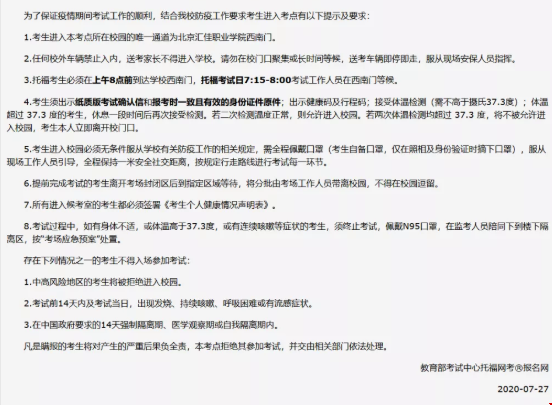
北京外交人员服务局信息与培训中心疫情防控期间进场要求
北京私立汇佳学校的托福考点将于2020年8月16日起恢复开放。防控进校要求如下图:

北京外交人员服务局信息与培训中心的托福考点要求
北京外交人员服务局信息与培训中心的托福考点于2020年8月16日起恢复开放。防控进校要求如下图:

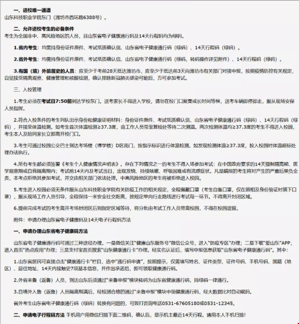
山东科技职业学院 (潍坊)的托福考点
山东科技职业学院 (潍坊)的托福考点于2020年8月16日起恢复开放。

西安交通大学的托福考点要求
西安交通大学的托福考点于8月16日起恢复开放。防控进校要求如下图:

西交利物浦大学托福考点要求
西交利物浦大学的托福考点于8月23日起恢复开放。防控进校要求如下图:

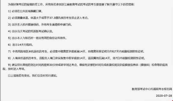
浙江省教育考试院的托福考点要求
浙江省教育考试院的托福考点于8月16日起恢复开放。防控进校要求如下图:

近期,随着国内疫情的好转,在上半年取消的留学考试在下半年纷纷开始,不论是线上还是线下各位同学均可选择。托普仕老师温馨提示各位考试,一定要随时关注所要参加考试考点的防控要求和考试要求,以防由于不满足要求而浪费一次考试的机会。
托普仕老师总结了留学考试资讯,各位同学可以点击了解。
语言考试
GRE考试
GMAT考试
以上就是托普仕美国高端留学为大家介绍的教育部考试更新部分托福考点要求,更多关于美国大学的相关问题,欢迎在线咨询托普仕高端留学顾问老师或添加托普仕Alice老师微信:topsedu666。托普仕留学专注于美国TOP30名校申请,5V1服务模式体系,严格限制招生人数,让您直达美国名校!